OVERVIEW
Applications for Approved Innovations are made by completing and returning the application form (BF1033), which is available on BREEAM Projects to licensed assessors.
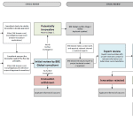
Applications for an Approved Innovation go through a two-stage review process:
- Stage 1 is an initial review to check whether an application meets the five principles described in KBCN1275.
- Stage 2 is an expert review of the details of the proposal to verify Approved Innovation status.
The process is shown in the diagram below and described in the following sections.
PROCESS
Stage 1 review
- On receipt of an application form (BF1033), BRE Global will carry out an administrative review to ensure that the application is valid and that the assessor holds a valid and current licence. Any applications from non-licensed assessors or third parties will not be considered beyond this point.
- A consultant will then:
- Check the proposed innovation meets the five principles outlined in KBCN1275.
- Compare the application against any existing precedents identified in section 3.1 of the application form (BF1033) and any precedents identified from independent research.
- Check the application against BRE Global’s existing database for similar, previous applications.
- During this process, the consultant may contact the assessor or project technical contact for further information.
- The consultant will review all applicable information and return a feedback form to the assessor with one of three outcomes:
- Further information required: insufficient information has been provided in the application. Please follow the consultant’s request for any further information to allow the application to be progressed until one of the two outcomes below is reached.
- Withdraw application: the application does not meet the requirements, and no further action will be taken. The fee for ‘initial review’ (as outlined in fee sheet FS036) is charged to the assessor organisation.
- Progress to Stage 2: the application is potentially innovative, and further review by a relevant expert is required. A combined fee for ‘initial review’ AND ‘peer review and decision’ is charged, which enables BRE Global to appoint a relevant specialist for the Stage 2 review.
Stage 2 review
- If the application is deemed potentially innovative:
- The consultant will seek to appoint an independent expert in the relevant field of the innovation to review the innovation. If the innovation spans more than one area of expertise, multiple experts will be appointed as required. All experts will be required to declare any conflicts of interest, and to sign a confidentiality agreement to maintain data protection.
- The expert(s) will liaise directly with the project technical contact listed in section 1.3 of the application form (BF1033) to determine whether the application is innovative.
- The review will result in a recommendation for approval or rejection, together with a justification for that decision.
- BRE Global will prepare a report setting out a clear recommendation, with the final decision and report communicated with the Assessor by email. If approved, a short anonymised paragraph summarising the aim of the innovation will be added to the list of Approved Innovations in KBCN1268.
TIMESCALES
Stage 1 review
BRE Global will aim for feedback to be sent back to the assessor within 10 working days from the receipt of the application. If the feedback is ‘further information required’ this timescale does not apply.
Stage 2 review
The stage 2 review cannot begin until:
- Payment has been received for the application fee
- A suitable expert has been appointed
Due to the unique nature of innovation applications, a relevant expert will not always be available immediately to begin the review. BRE Global will endeavour to locate and appoint a suitable expert(s) within 20 working days of the Stage 1 feedback being sent out to the assessor.
Once an expert has been appointed, BRE Global will try to reach a decision within 20 working days, however, this timescale is subject to the expert’s review of the innovation and information requested being provided promptly by the project technical contact.
FEES
Fees are charged to cover the costs of administering and reviewing applications. Details of the charge are set out in the BREEAM Fee Sheet (FS036). Fees are non-refundable. For simultaneous applications involving multiple registrations, an additional fee may be charged based on the complexity of the application.
23-Feb-2026 - Updated diagram following removal of appeals from application process
